Crystal Genetics is the developer of a multi-cancer early detection (MCED) method.

Crystal Genetics, Inc. is a Member of precisionFDA.

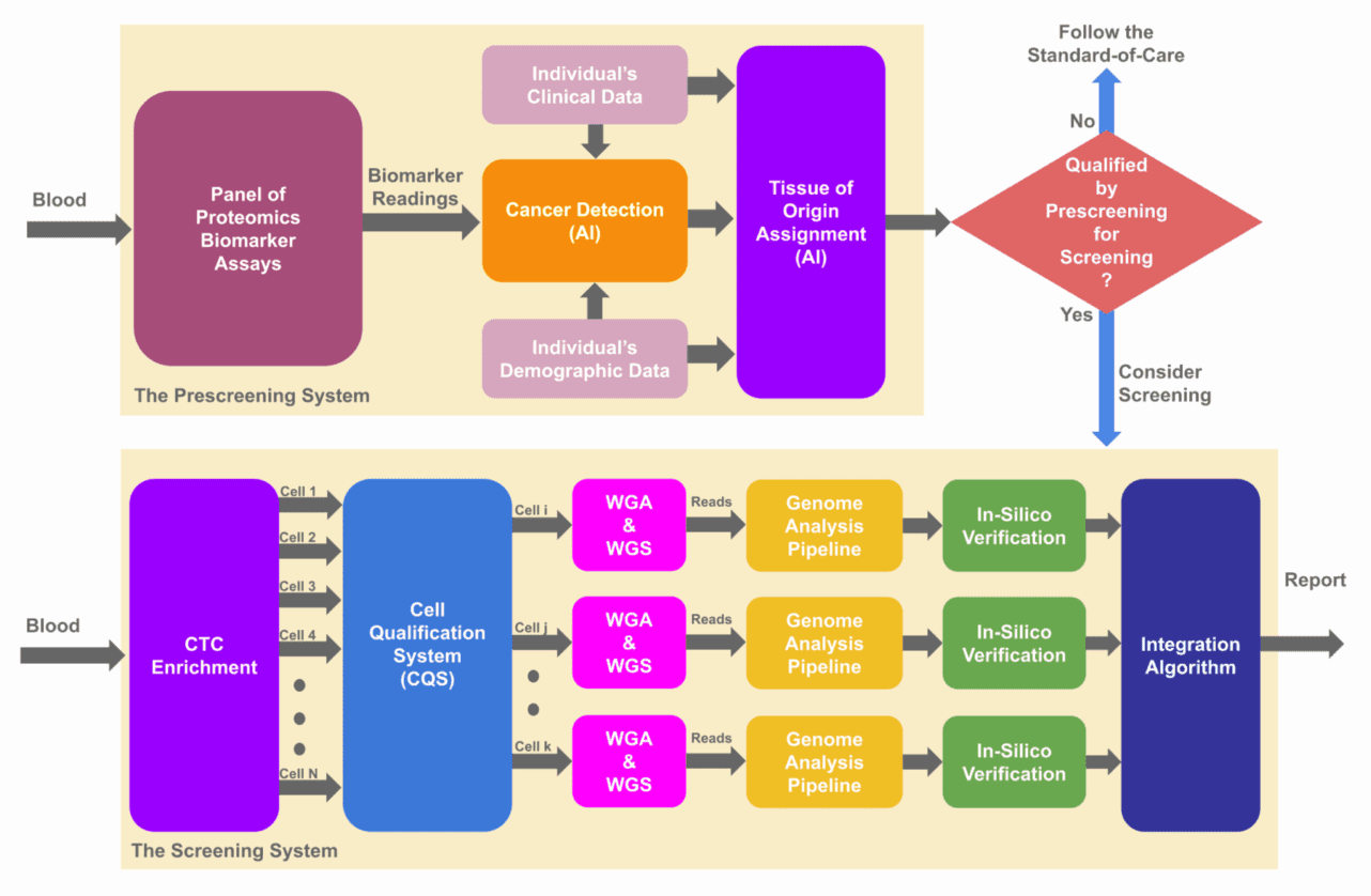
This figure is from our presentation at AACR 2024, and shows the architecture of our tandem screening system, which starts with the prescreening module, and is followed by the screening module. The (economical) prescreening solution is offered to a large number of individuals, to identify those who qualify for being subjected to the screening solution. The machine-intelligence-enabled prescreening system is trained on samples from healthy/non-cancer and cancer subjects. The crux of the prescreening system is a panel of proteomics assays performed on each sample. This panel comprises biomarkers selected among a few thousands of assays available in the repertoire of the proteomics biomarkers, with the objective of achieving a reasonable sensitivity for the cancers of interest, while maintaining a high specificity and a low cost. When appropriately trained, this system is able to reject most samples that are healthy/non-cancer from having a need to undergo our screening system. Consequently, only individuals with suspicious molecular profiles will proceed to our single-cell-based screening system.

Flowchart of cancer screening and analysis process.